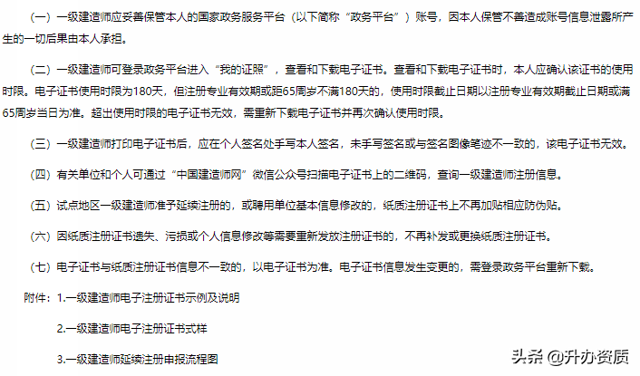
2021-02-02 00:00:00 来源: 点击:1766 喜欢:0
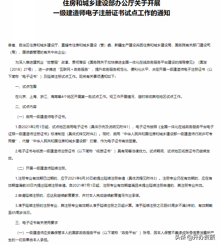
前几天,住建部官网发布了一则关于一级建造师的通知,将在这几个试点启用一级建造师电子证书!
自2月1号起,北京、上海、浙江、海南等4个地区开展第一批试点工作,试点内容主要有三则
一:启用一级建造师电子证书;
二:开展一级建造师延续注册;
三:电子证书有关使用要求。
一:启用一级建造师电子证书
试点地区一级建造师启用电子证书;
2.电子书按照以下标准制定;
3.启用“中华人民共和国住房和城乡建设部一级建造师行政许可专用章”作为电子证书有效签章;
4.电子证书与纸质证书同样具有法律效应,在试点期间,纸质证书同样继续发放。
二、开展一级建造师延续注册
注册专业有效期已经过期的,一定要在2021年6月30日之前提出延续注册申请,具体流程如下
2.申请延续注册条件:达到继续教育要求,作出完成继续教育承诺;
3.注册专业有效期从准予延续注册之日起计算,予延续注册之日距65周岁不满3年的,有效期截至65周岁当日。
三:电子证书有关使用要求
源文件:
上一篇:关于建筑资质审批权限下放试点,又有一地发布公告
下一篇:4死4伤!挂靠和被挂靠的都栽了!6人被采取刑事强制措施、8名公职人员被追责、8人被处罚

